股票代码【600566】
中文
丨
EN
首页
印象济川
公司介绍
公司荣誉
产业架构
董事长信箱
新闻动态
济川新闻
党建动态
行业动态
媒体新闻
招标采购
产品信息
产品概述
中西医药
质量保证
产品荣誉
临床再评价
新品研发
研发理念
研发方向
药物研究院
口腔健康研究院
文化品牌
企业理念
标识释义
三讲讲坛
济川风景
济川书画院
蒲地蓝的传说
人力资源
人才理念
人力资源工程
招聘渠道
济川商学院
培训练动态
投资者关系
临时公告
定期报告
法人治理
投资者交流
社会责任
健康事业
健康产业
健康营销
环保公示
客户服务
问卷调查
资料下载
网上商城
系列产品
物流查询
商城链接
招标采购
新闻动态
济川新闻
党建动态
行业动态
媒体新闻
招标采购
招标采购
您的位置
: 首页 - 新闻动态
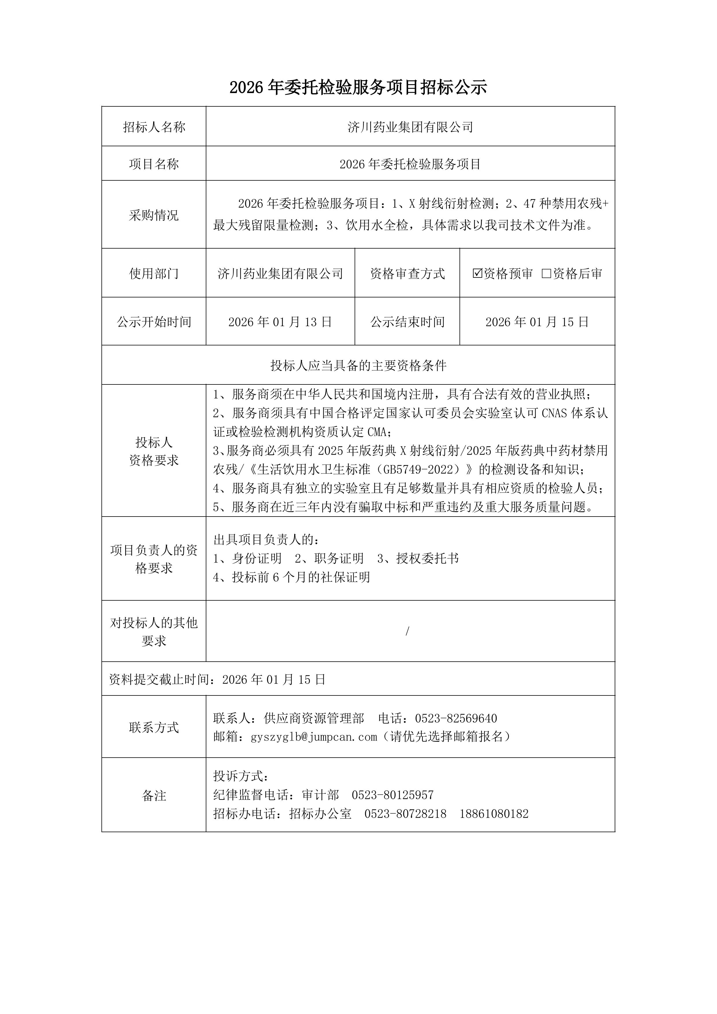
2026年委托检验服务项目招标公示
发布时间:2026-01-14
江苏蒲地蓝日化有限公司
陕西东科制药有限责任公司
蒲地蓝日化天猫旗舰店
蒲地蓝消炎口服液产品官网
在线交流
返回顶部
返回顶部